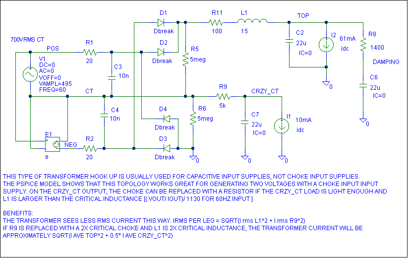
The CRZY_CT is a power supply transformer configuration that allows you to get two choke input voltages out of one center tapped transformer. This trick is useful for when you need a high B+ for the output section of a tube amp and a lower B+ for the driver. It becomes doubly useful when the power transformer is run near its current limit.

In the ORCAD demo Pspice model above: V1 mimics one half of the transformer, E1 mimics the other half of the transformer. I set up the Pspice model this way so that it is easier to change the "voltage" of the transformer in Pspice.  R5 and R6 help the Pspice model to converge, they are not installed in an actual circuit. R8 and C6 damp the LC tank made by L1 and C2. When C6 = C2, R8's optimum value = 1.7 * sqrt(L1/C2).  Further discussion of LC filter damping is planned for the future.

The following is a Pspice run of the CRZY_CT circuit showing the low RMS current stress on the transformer. If you try to duplicate this run, set the "no print" option in the transient response menu to be around 200 msec.

This is what the output voltages look like during turn on if the input choke does not saturate. If the choke saturates, the large overshoot is greatly reduced. Notice how nicely the voltages settle into their final values.

This is what happens if R8 is removed. The turn-on overshoot is increased and the output rings for a long time. This ringing can amplify 115V line noise. 115V line noise can be caused by your or your neighbor's air conditioner, washing machine, arc welder etc. This ringing can also affect the bass response of a power amp. (1.00 KV = 1000 Volts, 500 ms = 1/2 second)

The Orcad Demo 9.1 works much better than version 8. Version 9.1 is ONLY about a 47 Mb download. (Start it before you go to bed, it may be done at breakfast.) They wanted my name and address to enable the download.

Pspice demo download page.

You don't get support with the free version and some features are restricted, but it is good enough for doing simple models like the one above. If they'd charge $50 for this demo version even with no support, I'd pay it. In college, I saw the Fortran source code for an early version of Pspice: the printout was about 5 inches thick and only included the code for plotting with text generated graphics!

Fairchild and several other manufactures are publishing models for their parts, it's not too hard to add their models to a library and access it. I still haven't found a model for the UF4007.

21 July 2000 last update.